首页
集团介绍
集团简介
企业文化
荣誉资质
旗下产业
业务板块
产品展示
氮肥产品
复合肥产品
磷肥产品
特肥产品
农药产品
钾肥产品
无人机
新闻动态
科技服务
技术推广
数字金融
集采平台
产业协同
连锁网点
联系我们
热线咨询 400-033-2633
首页
集团介绍
业务板块
产品展示
新闻动态
科技服务
联系我们
新闻动态
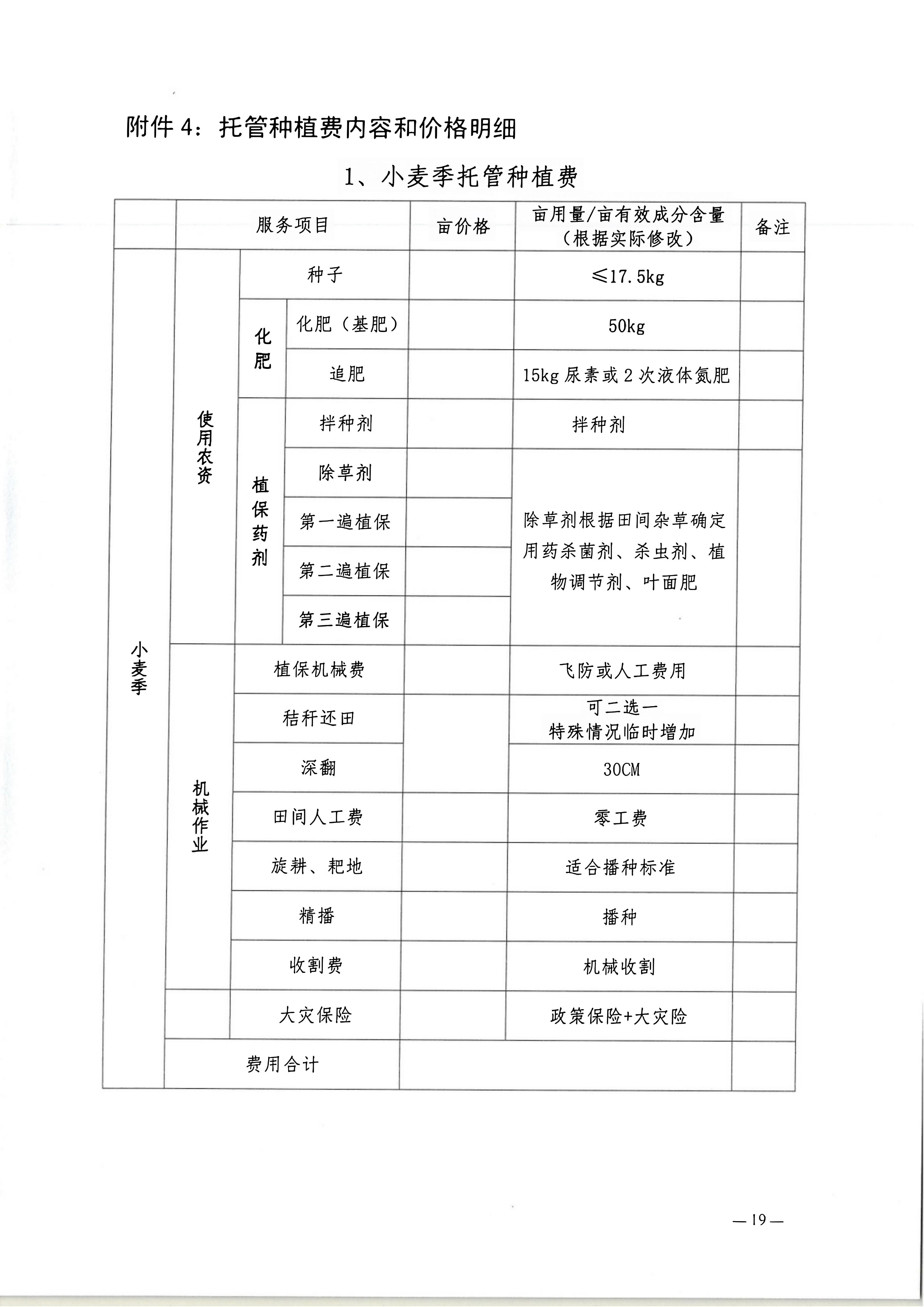
《2025年山东供销农业服务集团股份有限公司农业社会化服务试点工作实施方案》 公示
发布日期:2025-10-13
浏览量:
0